中国电影在线票务市场目前处于启动期,并很快将进入高速发展期。2016年中国电影在线票务用户规模预计达到1.29亿人,同比增长6.4%,较前2年增幅较小;2016年在线票务市场收入规模将达到368亿元人民币,占整体票房80%。
Analysys易观分析认为,未来电影在线票务市场发展将有如下趋势:
1、企业竞争将从电影票务转向演出、体育等娱乐业务
2016年,猫眼电影、微影时代、百度糯米以及淘票票都已经切入演出、体育领域。目前,演出和体育领域还没有迎来电影业务的“普众时代”,距离风口还有距离。但考虑到演出和赛事会成为“未来型用户”娱乐内容消费环节中不可或缺的部分,再加上传统的演出和赛事票务缺乏强劲的互联网力量去运营和推动产业的快速发展,所以业内才出现了多家互联网娱乐平台切入电影、演出、赛事业务,后期还将继续加大对此板块的布局。
猫眼电影方面,包括演唱会、话剧舞台剧、音乐会、体育赛事、儿童亲自、戏曲综艺和舞蹈芭蕾等娱乐服务在内,目前只是依托于美团现有平台,并没有集成在猫眼电影APP之内。由此可见,演出、体育业务目前还在等待风口,猫眼未来发展的重心仍是电影业务。
娱票儿方面,6月,微信钱包入口由“电影票”更名为“电影演出赛事”,将服务的范围由电影扩大至演出、体育赛事等泛娱乐领域。演出方面,2015年微影时代和格瓦拉合并,合并之后,格瓦拉与娱票儿差异化发展。格瓦拉平台很早就开展了演唱会、话剧、音乐会、体育赛事、演出活动等业务,在这些业务上积累了经验和资源。体育方面,微影时代依然高调入局,于2015年底拆分体育业务,推出“微赛”品牌,独立运营,目前在专业体育赛事和全民体育项目方面取得较大进展。
淘票票方面,今年5月,与大麦网达成战略合作,双方后台售票服务已全面打通,表示着业务范畴由电影扩展至演出行业。除了演出业务,淘票票与阿里体育也将开展合作,未来用户有机会在淘票票上购买阿里体育运营的顶级体育赛事门票。
2、电影在线票务市场观众规模将小幅增长,观众人均观影次数将逐步提高
2016年11月,国家颁布了《电影产业促进法》,电影市场准入门槛降低,市场竞争加剧,影视公司为了自身利益诉求,将纷纷提高自己的电影质量作为核心竞争力。
一方面,加强对电影类型的创新力度,目前市场上影片多以商业片为主,而观众需求越来越呈现个性化的趋势,主流类型电影不能满足所有观众的观影需求,庞大的电影市场需要进一步细化,需要更多的影片类型,进行分众化、差异化运营。近年来一些文艺类的电影开始崭露头角,如:《百鸟朝凤》、《长江图》等,10月中旬,全国艺术电影放映联盟启动,筛选全国成熟的艺术电影市场,成立专门的艺术院线,为文艺类电影开放专属的渠道。
另一方面,加强电影内容创新力度,如:剧本创作和题材、体裁、形式、手段等创新。在此基础上,今后的电影质量将逐步提升,随之观众人均观影次数将逐步增加。此外,电影在线票务因已快触碰天花板,所以将仅会小幅增长。
3、电影在线票务厂商纷纷发力上游业务
电影票务市场经过2010-2015年探索期的积累与发展,各票务厂商已积累了庞大的用户观影行为数据,期待通过打造完整产业链,提升品牌核心竞争力,故此票务厂商纷纷将业务拓展到上游。
从光线收购猫眼来看,猫眼电影欲通过资本运作,与行业资源深度对接,从而更快速的开展上游投资、发行业务,猫眼电影在合作影片选择、优质影片投资路径、线上平台开展投资出品、主控发行经验方面都可以得到光线方面的补充。猫眼电影专业版全新上线“找合作”功能,希望通过“互联网+”平台的力量,推动产业链中上游项目运作模式实现从传统模式向“互联网+”模式的顺利转变。
娱票儿方面,截至目前,微影资本已经投资了40多家文化产业领域的公司,涵盖了体育、新媒体、演出、影视、内容、营销、动漫、游戏等领域。今年9月底,微影时代推出新品牌“娱跃”,同时推出娱跃影业和娱跃发行,业务正式品牌化发展,对企业来说,体系更加清晰、健全。未来品牌积聚的效应势将对提升公司整体估值带来较大影响。娱跃影业业务主要集中于电影投资、电影制作、剧集制作、IP开发等,娱跃影业未来的内容策略主要根据观众观影需求和观影场景分为:家庭娱乐、青少年娱乐和分众娱乐3个方向。此外,值得注意的是,娱跃影业的内容将不局限于院线电影,还包括电视剧、网剧等。
淘票票方面,在产业链的布局上,淘票票正在谋求在影视产业链上下游进行更多拓展,充分利用阿里巴巴集团电商资源,为影片提供整合营销服务。同时,淘票票也积极在上游寻找更多影视投资、发行的机会,在成功投资奇幻(《西游记之三打白骨记》)、动作(《惊天魔盗团2》)等多种类型电影后,看中类型动画电影在未来的发展潜力,5月,淘票票选择投资了动画电影《大力金刚》。此外,淘票票还承担了阿里影业的互联网宣发工作,阿里影业产出的大部分内容都会与淘票票进行合作。
百度糯米方面,其在上影节宣称将建设一个20亿规模的内容投资基金,会在未来两年当中投资至少30部电影,主要以大系列IP、动画片、动作片和青春片题材为投资重点,预计将带来超过100亿人民币的票房目标。电影投资需看准市场走向、影片价值和观众喜爱程度,且百糯对优质项目的参与也直接面临着很大的竞争。据了解,百度糯米参与的项目进展缓慢,两年的投资目标能否达成,还需观察。
趋势预测:
根据Analysys易观发布的《中国电影在线票务市场趋势预测分析2016-2019》数据显示,2016年中国电影在线票务用户规模预计达到1.29亿人,同比增长6.4%,较前2年涨幅较小;按照预测的增长速度,可以预见的是,未来3年中国电影在线票务用户增长幅度较小,预计至2019年,在线票务用户规模将达2.08亿人。

根据Analysys易观发布的《中国电影在线票务市场趋势预测分析2016-2019》数据显示,2016年中国电影在线票务市场收入规模将达到368亿元人民币,占整体票房80%。值得注意的是,按照目前影市增长情况预测,2017年与2018年在线票务出票总额将占整体票房的85%、88%。届时,线上化率已经触及天花板,向上发展的空间已经很小,所以预计2019年的线上出票总额将小幅增长至90%。

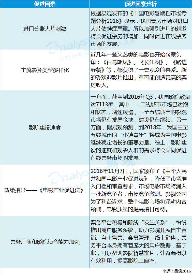
关键影响因素分析—促进因素:


关键影响因素分析—阻碍因素:


版权声明:本站所有作品(图文、音视频)均由用户自行上传分享,仅供网友学习交流,不声明或保证其内容的正确性,如发现本站有涉嫌抄袭侵权/违法违规的内容。请举报,一经查实,本站将立刻删除。