一、标准化票据参与机构与职能
综合票交所前期试点期间发布的标准化票据公告和央行发布的《办法》,标准化票据的参与机构和其对应的职能如下:

上述参与机构中,原始持票人与投资人分别对应基础资产的提供方与标准化票据的购买方;而票据经纪机构和承销机构分别作为原始持票人和投资人连接存托机构的纽带,分别负责基础资产的归集和标准化票据的承销;资金保管机构、信用评级机构、律所负责标准化票据的资金保管、信用评级、法律顾问服务;上海票据交易所、上海清算所则是作为标准化票据业务中的基础设施。
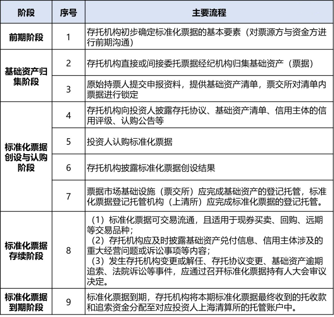
二、标准化票据业务流程
根据《办法》中对标准化票据业务流程的表述,参考前期试点的四期标准化票据业务流程,结合本人对标准化票据的理解,标准化票据业务主要流程如下表所示:

三、标准化票据业务模式图
结合标准化票据参与机构与业务流程,画出标准化票据的业务模式图如下:

版权声明:本站所有作品(图文、音视频)均由用户自行上传分享,仅供网友学习交流,不声明或保证其内容的正确性,如发现本站有涉嫌抄袭侵权/违法违规的内容。请举报,一经查实,本站将立刻删除。