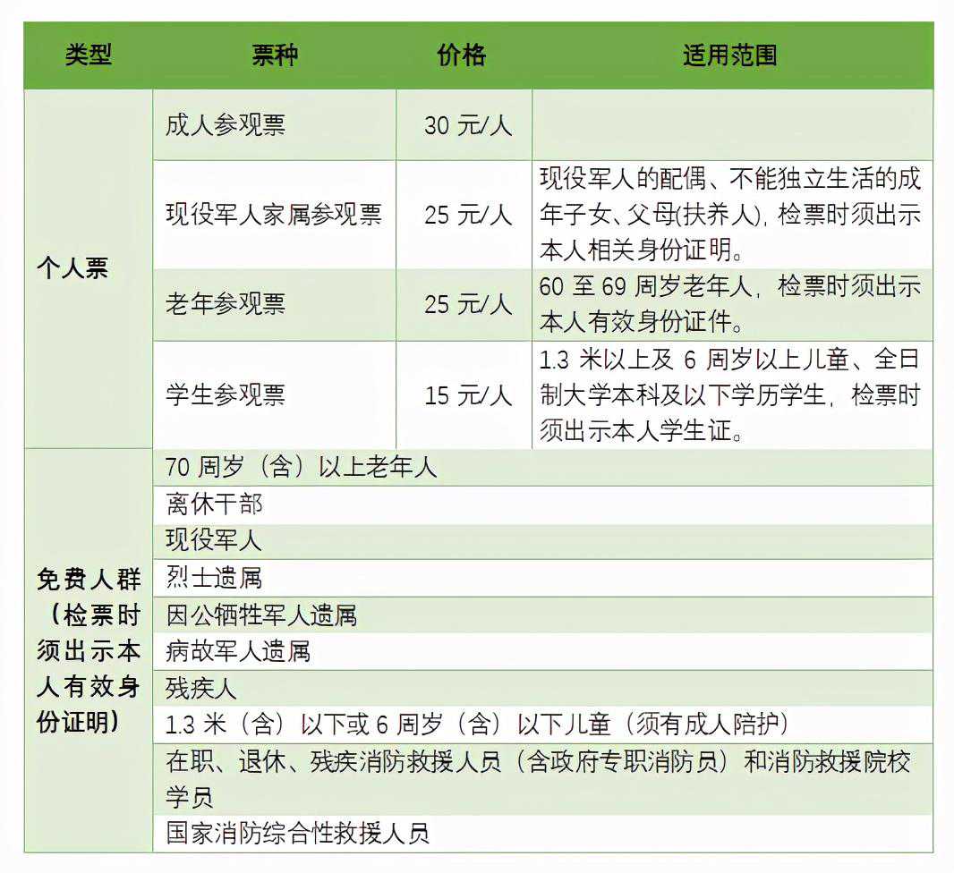
上海天文馆7月18日起正式对公众开放,7月19日(周一)正常开放,学生、老人等各类人群票价公布。观众从7月12日0时30分起可购买7月18日起的参观票和电影票。上海天文馆成人参观票30元/人,球幕电影票40元/人,参观当日,观众凭身份证或购票时录入的人脸信息检票入馆,更多信息详见↓
上海天文馆成人参观票30元/人,球幕电影票40元/人,参观当日观众凭身份证或购票时录入的人脸信息检票入馆,免票人群、优惠票价、交通餐饮、展项预约等其他服务信息详见上海天文馆官方网站()。

票务信息
馆方实行网络实名制预约购票,所有观众(含免费观众)均需提前进行网上预订,订票时需选定入馆时段,上午票9:30—12:30,下午票12:30—15:00,参观票仅限预约参观日当天有效。
7月12日00:30起,登录“上海科技馆自然博物馆天文馆门票”微信小程序,选择上海天文馆,即可购买门票。


今天上海天文馆(上海科技馆分馆)面向社会公众进行压力测试,为7月18日上海天文馆正式对公众开放做好充分准备。
据介绍,上海天文馆开馆时间为每天9:30-16:00(15:00停止检票入馆),周一闭馆(国定假日除外)。
根据疫情防控常态化要求,所有观众在入馆前必须进行安全检查,出示本人实时健康码,接受体温检测并全程正确佩戴口罩。上海天文馆暂定每日最大承载量6000人,瞬时最大承载量为3000人。
交通信息
地址:
上海市浦东新区临港大道380号
周边公交线路:
申港1路、1009路、1135路、1043路、1096路、申港3路等(距离上海天文馆步行约5分钟)
公共交通:
轨交16号线滴水湖站4号口、3号口(距离上海天文馆步行约10分钟)
自驾路线:
线路一:中环—华夏高速—两港公路—临港大道
线路二:外环—沪芦高速—申港大道—临港大道
资料:上海天文馆(上海科技馆分馆)
版权声明:本站所有作品(图文、音视频)均由用户自行上传分享,仅供网友学习交流,不声明或保证其内容的正确性,如发现本站有涉嫌抄袭侵权/违法违规的内容。请举报,一经查实,本站将立刻删除。