筑声阁
声学/剧院/专项/设计
星标
1、引言
“在英语世界,他们说‘Breakaleg’,但在意大利,他们说,‘Inboccaallupo’,意思是‘在狼的嘴里’。因为当我们歌手从舞台上面对观众时,一座传统的马蹄形歌剧院,层层叠叠的包厢和楼座,让我们觉得置身于长着多排牙齿的巨兽的嘴里,希望它善待我们。”
——普拉西多·多明戈,摘自《歌剧》的前言
一个歌剧院的声学效果很重要。如果声学效果不好,歌唱家就会觉得该剧院像个恐怖的巨兽,不愿再去亲近它。但是剧院建设不仅是声学,还有许多问题亟待完善。相对于对传统歌剧,21世纪新建歌剧院的本质是什么?值得我们深思。其不仅在国家或城市文化生活中发挥核心作用,而且还可以成为非歌剧公众的目的地,其中包括咖啡馆、餐厅、书店、健身、观景、休息和游玩等,而且时间上不受限制。
21世纪的歌剧院应该建成什么样子?华东建筑设计研究院声学所对世界上歌剧院进行了广泛而详细的调研,认为九个剧院最值得参考和学习。
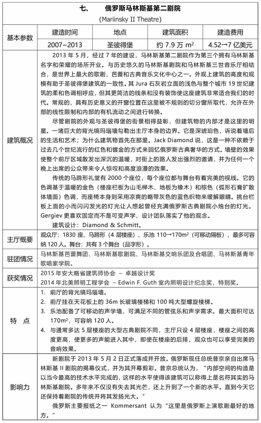
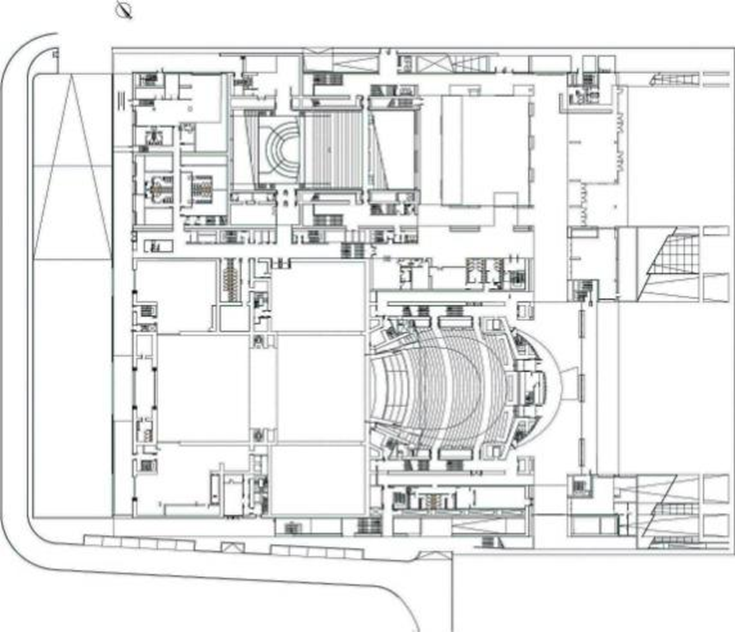
2、九个剧院的基本资料和图纸
按建成时间排序,详细介绍各个剧院(说明:池座两侧和后部升起部分算作一层楼座):









































































3、九个剧院主要参数汇总和对比

4、结论
不来虚的,以数据说话。
4.121世纪新建的欧美剧院建筑设计公众化已经成为一种趋势,将传统剧院的单一功能拓展到了城市层面,并延伸到居民的日常生活中。主要表现在四个方面:
●透明建筑(采用玻璃外墙),减少了与外界的阻隔(如丹麦COH、美国MBWOH);
●悬挑屋顶或天蓬(建立了内外之间的灰色地带),展示对观众的欢迎姿态(如丹麦COH、美国MBWOH);
●外向建筑,公众可沿建筑台阶拾阶而上,成为一个休闲健身的场地,也可成为一个观景平台,甚至欣赏一场室外演唱会(如挪威OOH、意大利NTOF)。
●公众可以在整个建筑内自由走动(只有在进入厅内观看演出才需要购票进入),到前厅、露台和餐厅,赋予歌剧院作为聚会场所的欢迎性质,并使人们更容易接触到音乐(如西班牙QSPA)。(这个管理起来有一定难度,估计较难推广)
4.2关于新建歌剧院的座位数:歌剧发源地的欧洲21世纪新建的著名歌剧院,座位数多为1400~1800座,很少有超过2000座的。而美国、加拿大和中国的歌剧院却有很多2000座以上。分析原因可能是:对于欧洲而言,歌剧属于本地剧种,观众对演出水平要求比较高,必须以自然声演出,因此对剧院的声学效果十分重视。正如文章开头著名歌唱家多明戈把歌剧院比作长着多排牙齿巨兽的嘴并希望得到它善待。歌剧院座位数越多,吸声量也越大,体积也会相应地增大,这样观众厅的声场响度就会降低。而自然声演出的声能本就有限,如果座位数太多,观众就有可能听不清,声学效果也就无从谈起。因此欧洲歌剧院会合理地控制座位数。对于美国、加拿大和中国等非欧洲国家,歌剧非本地剧种,观众喜欢程度较低,票价相对较低。为了平衡运营成本,增加座位数是比较直接的收入。当然演出也会时常增加电声辅助。
4.3关于新建歌剧院的台口宽度和高度:根据杨志刚《探讨中外大型剧院观众厅体型与音质》文中统计数据,欧美歌剧院台口的宽度多为13~16.5m。而我们新建的歌剧院多为18m左右,显然有点宽,不利于自然声的聚拢和放大。欧美歌剧院台口高度配合多层侧包厢都比较高,最高到19m多,但实际真正使用高度基本在8m~12m。
4.4关于新建歌剧院的观众厅高度(指池座第一排地面至吊顶高度的平均值):根据杨志刚《探讨中外大型剧院观众厅体型与音质》文中统计数据,音质良好的歌剧院高度多大于18m。歌唱家把18m形象地比喻为“呼吸的高度”,如果观众厅低于18m,他们就会觉得压抑,当然这也是为多层楼座留出足够高度的需要。
4.5关于新建歌剧院楼座的层数:歌剧院的观众厅形式,马蹄形是公认的保证声学效果的最好形式。新建歌剧院楼座通常为3~5层(如果池座周围升起不算一层楼座,则多为3~4层)。传统大型歌剧院采用的6层楼(如阿根廷科隆剧院和意大利斯卡拉歌剧院)不会再出现。主要是传统歌剧院池座近似水平,为6层楼留出高度,而新建歌剧院需综合考虑视线,池座都会有相当地起坡,相当于占用了1~2层的楼座高度,已经没有设置6层楼座的高度了。其次设置5层或6层楼座的后排最大俯角会超过30°,观众下行时的不安全感大幅增加。有些专业人士认为声学是“看得见的声学”,这是有一定道理的。如果观众看不见表演者,就会缺少直达声(至少是高频声),那么该位置的观众听到的声音效果就像“无源之水,无本之木”,感觉虚无缥缈。因此歌剧院楼座层数的设置需结合视线分析,新建歌剧院楼座的层数宜为3~4层。
4.6舞台形式还是品字形的4舞台占主导地位,既有丹麦和挪威的歌剧院尝试增加舞台的个数(5~6个),也有实用性的美国减少舞台的数量(3个)。增加舞台个数,虽然可以增加了一场演出更换布景的数量,但也带来化妆间和跑场通道远离主舞台的困惑,增加了演员上下场的距离,可能耽误演出的时间。可以借鉴马林斯基第二剧院的舞台做法(可以提供一系列基本上没完没了的表演、排练、道具装卸、安装和组装等),即4舞台(品字形)+排练舞台(高度和侧舞台同高)。在开发舞台空间的概念时,马林斯基第二剧院使用了最具代表性的当代类比,参考了世界各地最近建造或最近翻新剧院的最佳实践。伦敦皇家歌剧院、哥本哈根皇家歌剧院、巴黎夏特莱剧院和许多其他剧院都采用了重建实践和最佳技术解决方案。舞台空间被划分为单独的区域,每个区域都执行其严格定义的功能。这包括4个舞台、排练舞台、安装区和装卸区及其组件组装区。这种空间划分使得舞台区域可以同时拥有至少四部作品的布景。
4.7世界上著名的新建歌剧院通常都有驻团,可以自己创作剧目,甚至专业高校进行联合办学,相互利用,共同发展。
参考资料
1.各个歌剧院的官网
2.维基百科
3.
4.
5.(国家大剧院图纸)
6.
7.
8.杨志刚.《探讨中外大型剧院观众厅体型与音质》,《演艺科技》2017年第3期.
获取噪声与振动控制、建声、扩声及剧院设计资讯
↘↘↘
版权声明:本站所有作品(图文、音视频)均由用户自行上传分享,仅供网友学习交流,不声明或保证其内容的正确性,如发现本站有涉嫌抄袭侵权/违法违规的内容。请举报,一经查实,本站将立刻删除。